|
2021中国测试科学学术年会--成都会议时间 2021-12-03 2021-12-03结束 会议地点成都币/span> 新华宾馆(成都市青羊区新华大道江汉?9? 主办单位9span>指导单位:中国计量测试学会、中国测试技术研究院主办单位:中国测试杂志社、飞行试验测试航空科技重点实验室、中国飞行试验研究院院士专家工作竘/span> |
![]() 微信扫一?/p> 会培动态都知晓 |
各计量测试技术研究院(所)、学术技术机构及《中国测试》编委、联盟单位:
今年是“十四五”开局之年,为进一步响应开新局、谋新篇的国家号召,积极推动测试计量创新融合发展,更好地贯彻落实创新驱动、制造强国等国家发展战略,深入研究测试计量发展趋势和热点、难点问题,促进测试计量更好地服务产业科技、科技创新,积极增强中国测试在测试计量领域的平台服务效应,促使测试计量技术更好地服务国家重大战略。在中国计量测试学会和中国测试技术研究院的指导下,中国测试杂志社、飞行试验测试航空科技重点实验室、中国飞行试验研究院院士专家工作站定亍span style="color: #800000;">2021?2?日至3?/strong>?span style="color: #800000;">成都举办‛span style="color: #800000;">2021中国测试科学学术年会”、br/>
会议内容
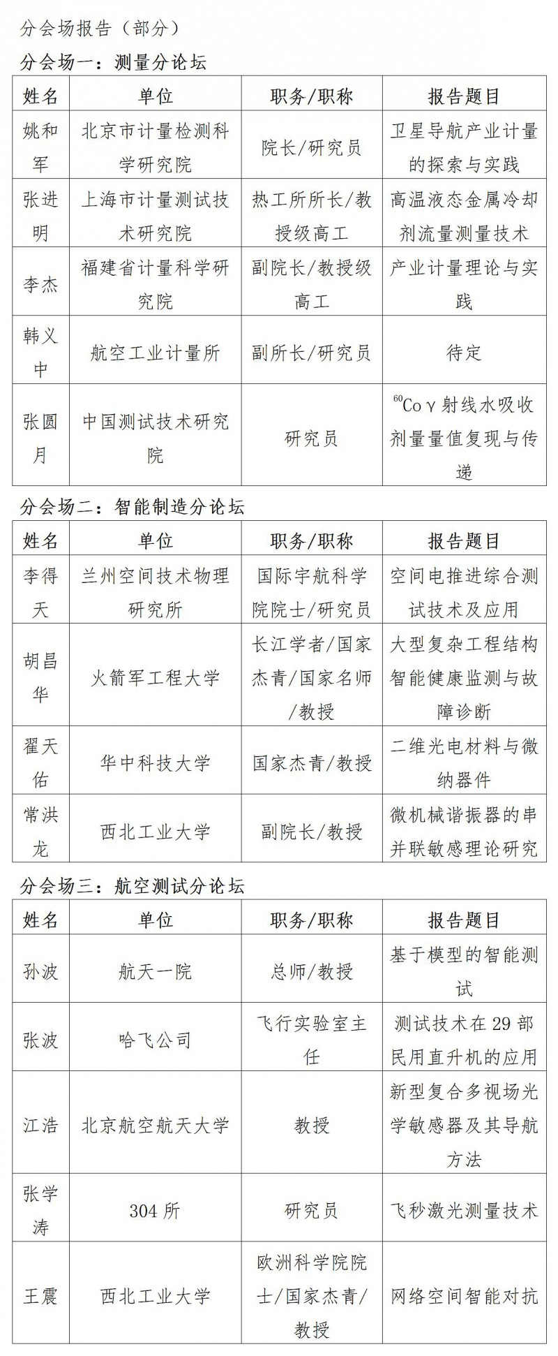
本届年会的主题是“科技强国,融合发展”,设有主旨报告会、专题分论坛、编委会、战略合作联盟交流会及通讯员交流会等活动。会议拟邀请我刊特邀院士、知名专家、合作单位,以及测试计量领域科研院所、高校等相关人员莅临参会,并欢迎有报告意向的专家主动联系会务组。会议内容涉及:
1、测试计量的研究现状和产业计量的理论与实践;
2、测试计量领域中新材料和新技术研究;
3、测试计量技术在智能制造、传感器等前沿科技中的应用、/p>
会议交流计划

指导单位9/strong>中国计量测试学会、中国测试技术研究院
主办单位9/strong>中国测试杂志社、飞行试验测试航空科技重点实验室、中国飞行试验研究院院士专家工作竘br/>
国家传感器质量监督检验中忂br/>国家计量器具产品质量监督检验中心(成都(br/>国家防灾减灾分析测试中心(成都)
学术年会面向高校、科研院所的专家、学者征集会议论文,论文以“测试技术和标准研究”为宗旨,内容涉及测试理论、测试方法、测试仪器、测控技术、性能测试等。有交流意愿的专家、编委可准备论文入会(内容是否发表均可)。未曾发表的论文经评审通过,可在《中国测试》杂志优先发表、br/> 征稿请提交邮箱,请备注?021中国测试科学学术年会”。稿件截止日期为2021?1?0日、/p>
一、参会费用:
中国测试战略合作联盟单位、通讯员会务费1600?人;
其他单位会务?800?人;住宿统一安排,费用自理、br/>
二、交通路纾/strong>
1、起始点一:成都双流国际机圹br/>双流机场1/2号航站楼地铁站乘10号线,经5站(13分钟),到达太平园地铁站,转?号线,经4站(9分钟),到达省体育馆地铁站,转乘1号线,经5站(9分钟),到达文殊院地铁站,由B口出站,步行508米,到达新华宾馆、br/>2、起始点二:成都天府国际机场
天府机场1?号航站楼地铁站乘18号线,经8站(46分钟),到达火车南站地铁站,转乘1号线,经8站(14分钟),到达文殊院地铁站,由B口出站,步行508米,到达新华宾馆、br/>3、起始点三:成都东站
成都东客站地铁站?号线,经7站(14分钟),到达天府广场地铁站,转乘1号线,经2站(4分钟),到达文殊院地铁站,由B口出站,步行508米,到达新华宾馆、br/>4、起始点四:成都竘br/>火车北站地铁站乘1号线,经2站(5分钟),到达文殊院地铁站,由B口出站,步行508米,到达新华宾馆、/p>
人: 高老师
话:15376602038(微信同号)
箱:ctc@www.sqrdapp.com
Q Q ?416988473
职能标签9/font>技术负责人
知识点:标准脂肪酷/font>操作规范蜂产?/font>质谱通量技?/font>计量仪器试验品质科研院所乳酸菋/font>不符合项检骋/font>非靶向识?/font>实验宣/font>技术提卆/font>创新技?/font>监督热点现场评审微生?/font>
地区9/font>成都币/font>四川中国
①食品伙伴网将行业会议培训信息展示于本平台,仅供您搜索。由于会?培训的不确定性,有关报名等详细情况请自行联系组织方或主办方进行核实、br> ②会议与培训等相关活动的最终解释权完全归其培训机构或主办方所有
活动动更多