为了完善实验室新员工培训的规范化,全面提升实验室的业务水平。食品伙伴网 食 品学生汇·学生频道联合能力验证网(烟台联食检测科技有限公司)共同主办“实验室 化验员培训”活动,切实提高实验室人员检测能力。
“食品学生汇”是食品伙伴网旗下运营公众号,以“助力食品专业人才成长!”为 服务宗旨,针对准备考入食品专业的学生提供名校名师介绍;对有志在食品专业进一步 深造的同学提供考试考研信息、调剂信息;为毕业季学子提供名企实习就业资讯;为从事检验检测的学生提供职业培训和资格证书的服务。能力验证网(烟台联食检测科技有限公司)是食品伙伴网旗下的全资子公司,依托 于食品伙伴网的资源及技术优势,为食品、农产品、环境等相关检测实验室提供全方位 的能力验证资讯和服务,如国内外主要能力验证、测量审核等资讯,能力验证、测量审核快速查询,能力验证相关的基础知识、技术资料、标准法规和精粹分享,提供实验室 检测能力提升及实验室能力验证结果分析、实验室间比对等服务。
现将食品学生汇和能力验证网结合检测人员需求联合推出的活动事宜预告如下:
一、主办单位:能力验证网(烟台联食检测科技有限公司) 食品学生汇·学生频道
支持单位:食品伙伴网
二、活动时间:
2022 年 2 月 20-21 日(第一期)后续为线上回放
三、培训地点:
线上
四、活动宗旨:
介绍化验员基础知识和基本操作。
五、培训主题:初级化验员培训
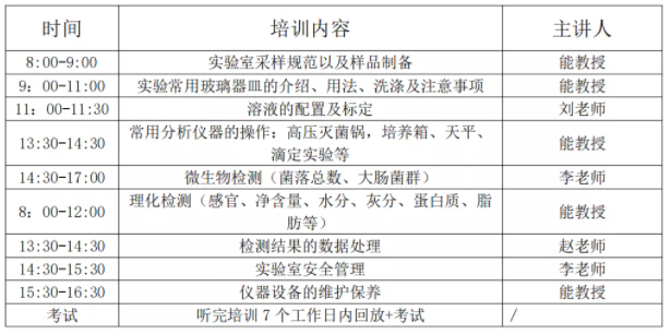
六、培训日程:

七、活动费用

本次培训结束后颁发“实验室化验员培训”证书;通过考核环节的学员可颁发“食品化验员”证书。
八、参加对象 食品、环境等检测实验室、食品企业、政府单位、在校学生及科研院所等。
九、联系我们
杨老师 联系电话:18006456954(微信同号) 邮箱:pt@www.sqrdapp.com
刘老师 联系电话:15684159126(微信同号) 邮箱:job5@www.sqrdapp.com












鲁公网安备 37060202000128号