课程主题:实验室理化检测技术技能提升专题培训班
主办单位:食品伙伴网(烟台富美特信息科技股份有限公司(/span>
开课时间:2022??8-30?/span>
课程介绍9/span>
理化检验实验室是保障食品安全的重要部门,在公共卫生领域监管方面显示了极其重要的技术支撑作用。近年来随着食品安全、环境污染问题和职业危害等引起的公共卫生事件不断出现,实验室检测任务不断拓展,同时不断有新的行业建设标准出台,对实验室检测技术、方法、人员能力、建设、布局、设备等多方面提出了更高的要求、/span>
为了保证理化检测实验室的正常运转和可持续性发展,提高实验室理化检测技术能力势在必行,因此食品伙伴网计划于2022年在6?8-29日举办“实验室理化检测技术技能提升专题培训班”、/span>
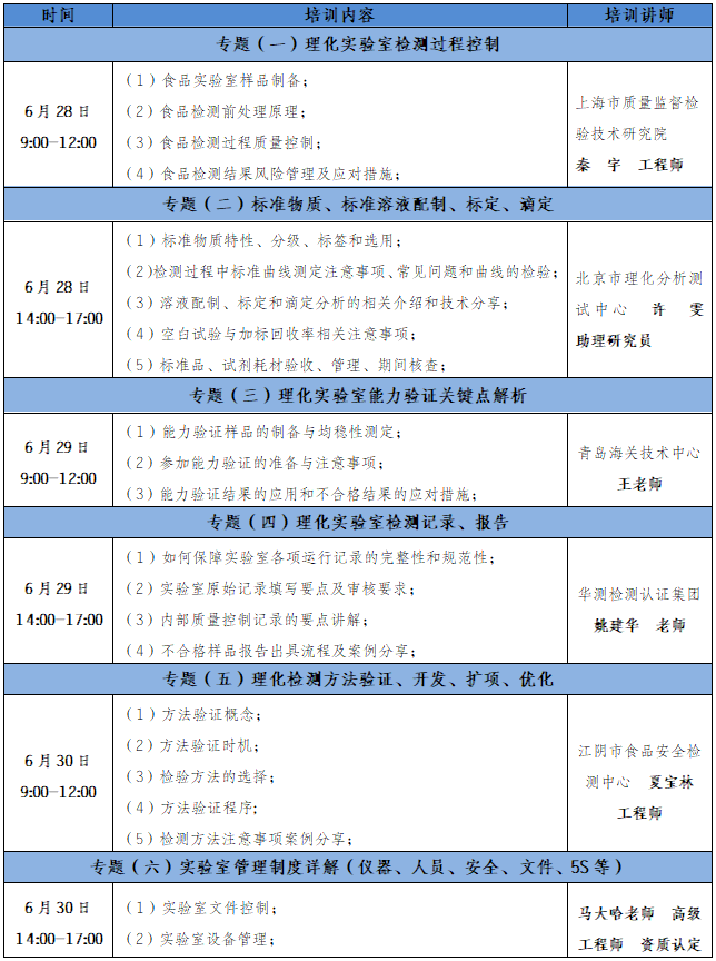
主要会议内容9/strong>

参加对象9/span>
政府机构相关检测人员;食品安全监管及检测部门相关人员;第三方检测机构人员;食品生产企业检测相关人员及实验室管理人员;研究机构及高校相关人员;检测耗材、器材和设备供应商;其他关注会议的参会人群、/span>
费用标准9/span>

联系我们9/span>
郭翠艳:18453535084 邮箱:meeting13@www.sqrdapp.com QQ?292203843
说明9/span>
1.电脑端观看链接:https://study.www.sqrdapp.com/web/zbk/detail?id=851
注意事项9/span>
1.文明参课,尊重老师,遵守课堂秩序、/span>
2.开课前会发送微信消息提醒、/span>
3.开课前15分钟大家可以进入直播间进行互动交流、/span>
4.直播时如遇到问题,请联系客服微信“学小宝”,或长按识别下图二维码添加客服微信、/span>


食学 学食?/p>
食学宝,食品伙伴网旗下在线学习平台,专注于食品相关课程,
拥有视频点播、线上直播, 为食品从业人员提供线上学习服务、/p>
课程学习/直播服务/课程合作,请联系9br> 电话?535-2122281
邮箱:study@www.sqrdapp.com
地址:山东省烟台市芝罘区东和创新谶/p>

扫一扫,手机看课更方侾/p>
友情链接食品伙伴罐/a>食品会议培训中心食品商务中心食育罐/a>食品资讯中心食品会议中心食品人才中心食品有意怜/a>食品法规中心食品伙伴网下载中忂/a>食品培训中心能力验证罐/a>食品伙伴网学生平?/a>食品伙伴网学习平?/a>食品安全罐/a>品牌食品罐/a>白酒定制厂家感知罐/a>济南智感传实翻译北京联食认证服务有限公司食品论坛化妆品伙伴网食品词典食品?/a>食品安全合规服务食品研发服务中心食品检测服务中忂/a>食品文库
0535-2122281